
新華社北京3月14日電
關于2025年國民經濟和社會發展計劃執行情況與2026年國民經濟和社會發展計劃草案的報告
——2026年3月5日在第十四屆全國人民代表大會第四次會議上
國家發展和改革委員會
各位代表:
受國務院委托,現將2025年國民經濟和社會發展計劃執行情況與2026年國民經濟和社會發展計劃草案提請十四屆全國人大四次會議審查,并請全國政協各位委員提出意見。
一、2025年國民經濟和社會發展計劃執行情況
2025年是很不平凡的一年。面對多年少有的外部沖擊挑戰和國內兩難多難問題交織疊加的復雜嚴峻形勢,在以習近平同志為核心的黨中央堅強領導下,各地區各部門堅持以習近平新時代中國特色社會主義思想為指導,全面貫徹黨的二十大和二十屆歷次全會精神,深入落實黨中央和國務院決策部署,認真執行十四屆全國人大三次會議審查批準的《政府工作報告》以及2025年國民經濟和社會發展計劃,落實全國人大財政經濟委員會審查意見,迎難而上、奮力拼搏,堅定不移貫徹新發展理念、推動高質量發展,統籌國內國際兩個大局,實施更加積極有為的宏觀政策,加強逆周期調節,有理有力有效開展經貿斗爭,著力穩就業、穩企業、穩市場、穩預期,我國經濟頂壓前行、向新向優發展,全年經濟社會發展主要目標任務順利完成,“十四五”圓滿收官,中國式現代化邁出新的堅實步伐。
全年經濟社會發展呈現4個突出特點:一是經濟韌性強。以穩夯基、以新應變、以開放聚力,全年經濟在沖擊挑戰中展現強大韌性和蓬勃活力。經濟總量達到140.19萬億元、增長5.0%。產業提質驅動外貿競爭力提升,在外部沖擊下貨物進出口總額增長3.8%,與190多個國家和地區進出口實現增長,高技術產品出口額增長13.2%,出口多元化成效明顯。資本市場回穩回暖、交易活躍,上證綜指、創業板指年內分別上漲18.4%、49.6%。二是創新突破多。人工智能、生物醫藥、機器人、量子科技等研發應用走在世界前列,芯片自主研發取得新突破。全社會研發經費投入實際增長9.1%、投入強度達到2.8%,每萬人口高價值發明專利擁有量達16件,規模以上高技術制造業、裝備制造業增加值分別增長9.4%、9.2%,我國首次躋身全球創新指數前十名。三是民生保障實。群眾急難愁盼問題得到進一步解決,城鎮新增就業1267萬人,重點群體就業保持穩定,居民收入增長和經濟增長同步,每千人口擁有執業(助理)醫師數、3歲以下嬰幼兒托位數分別達到3.77人、4.73個,學前一年免除保育教育費政策惠及1400萬兒童,育兒補貼制度惠及3000多萬嬰幼兒。四是安全基礎牢。糧食、能源資源和產業鏈供應鏈安全保障能力增強,重點領域風險化解取得積極進展,社會大局保持穩定。
從工作成效看,主要體現在以下十個方面。
(一)宏觀政策更加積極有為,經濟運行總體平穩、穩中有進。在2024年9月26日中央政治局會議部署實施一攬子增量政策基礎上,2025年又接續出臺實施一系列針對性舉措,有力對沖了經濟下行壓力,穩住了宏觀經濟大盤,推動高質量發展取得新成效。
一是政策組合拳協同增效。適時推出穩就業穩經濟推動高質量發展的若干舉措,支持穩崗就業、穩定外貿、促進消費、擴大投資。發行超長期特別國債1.3萬億元、新增地方政府專項債券4.4萬億元,安排7350億元中央預算內投資,安排5000億元地方政府債務結存限額用于補充地方政府綜合財力和擴大有效投資,發行5000億元特別國債補充大型商業銀行核心一級資本,投放新型政策性金融工具補充重點項目資本金。下調存款準備金率50個基點。下調政策利率10個基點,全年全國新發放企業貸款加權平均利率比上年下降41個基點。支持小微企業融資協調工作機制高效運行,截至2025年底新發放貸款30.4萬億元。用好結構性貨幣政策工具,設立債券市場“科技板”。年末廣義貨幣供應量(M2)余額、社會融資規模存量分別增長8.5%、8.3%。“一業一策、一企一策”加大對外貿行業企業支持力度,擴大出口信用保險承保規模和覆蓋面。加快內外貿一體化發展,推進產銷對接。
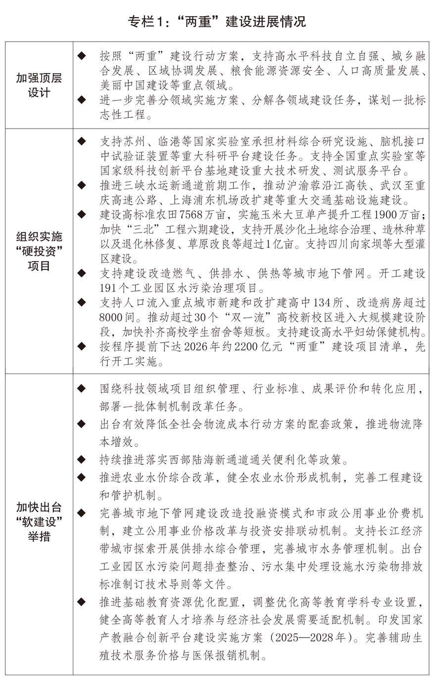
二是“兩重”建設接續推進。強化“兩重”性質、堅持自上而下、注重軟硬結合,高質量推進國家重大戰略和重點領域安全能力項目建設。加快“硬投資”項目實施,安排超長期特別國債8000億元,支持1459個重大項目,督促加快開工建設,推動形成更多實物工作量。建立超長期貸款配套支持“兩重”建設工作機制,加大項目融資支持力度。加力推進規劃編制、政策制定、體制機制創新等“軟建設”配套措施,完善項目投融資和價費、工程建設管理和運行管護等機制。
三是大規模設備更新和消費品以舊換新政策加力擴圍。進一步細化“兩新”政策體系,出臺17個領域設備更新實施細則和8個領域消費品以舊換新實施方案。支持大規模設備更新資金規模增加至2000億元,帶動相關項目投資超過1萬億元,推動全國設備工器具購置投資增長11.8%。支持消費品以舊換新資金規模增加至3000億元,超過3.6億人次申領消費品以舊換新補貼,帶動相關商品銷售額超過2.6萬億元,推動限額以上單位家用電器和音像器材類、文化辦公用品類、通訊器材類、家具類商品零售額分別增長11.0%、17.3%、20.9%、14.6%。

四是政策協調和預期引導有力有效。高效開展政策文件一致性評估,同步完善宏觀政策取向一致性評估制度體系,推動各地建立健全省級層面評估機制,積極開展存量政策評估,不斷強化政策合力。出臺做好預期管理工作的政策文件,推動將預期引導貫穿政策謀劃、出臺、實施全過程,加強經濟形勢和重大政策宣傳解讀,積極回應熱點問題。舉行“高質量完成‘十四五’規劃”系列主題新聞發布會,系統展現“十四五”期間發展成就。
(二)內需潛力持續釋放,國內市場基礎作用更加牢固。消費市場拓展、投資結構優化、流通體系增效均取得新進展。最終消費支出、資本形成總額對經濟增長的貢獻率分別為52.0%、15.3%。
一是消費市場擴容升級亮點紛呈。實施提振消費專項行動,社會消費品零售總額增長3.7%。汽車銷量突破3440萬輛,新能源汽車銷量達到1649萬輛、增長28.2%。降低住房貸款首付比例、個人住房公積金貸款利率,引導商業性房貸利率下降,支持提取住房公積金用于支付購房首付款。智能可穿戴設備、掃地機器人、無人機等產品消費勢頭良好。即時零售、直播電商等持續發展,全年網上零售額、快遞業務量分別增長8.6%、13.6%。深入推動新能源汽車、綠色智能家電等下鄉,鄉村消費品零售額增長4.1%。開展服務消費提質惠民行動、促進健康消費專項行動,增開銀發旅游列車,服務零售額增長5.5%。支持影視、動漫、舞臺藝術等領域精品創作,有序延長熱門文博場館、旅游景區營業時間,支持舉辦“蘇超”、“浙BA”、“冰超”等大眾體育賽事,促進冰雪經濟發展。支持首發經濟,打造國貨“潮牌”、“潮品”,推動全國中華老字號擴圍至1450個。探索建立中小學春秋假制度。積極擴大入境消費,全年入境游客15450萬人次、入境游客總花費1311億美元,分別增長17.1%、39.2%。優化離境退稅政策,離境退稅商品銷售額增長近一倍。
二是投資補短板調結構加力增效。統籌用好各類資金支持重點項目建設,持續優化中央預算內投資結構,擴大地方政府專項債券投向領域和用作資本金范圍,指導專項債券“自審自發”地區扎實有序開展相關工作。推動“十四五”規劃102項重大工程項目順利實現規劃目標任務,開工建設雅下水電等標志性工程。現代化基礎設施體系建設深入推進,國家綜合立體交通網“6軸7廊8通道”加速完善。規范和加強中央投資項目審批管理,提高政府投資效益。出臺進一步促進民間投資發展政策措施。滾動向民間資本推介5400多個項目,涉及總投資超過3.9萬億元。加大基礎設施競爭性領域向各類經營主體公平開放力度,5個新核準核電項目引入民間資本參股比例最高達20%,大渡河丹巴水電站等項目加快引入民間資本。推動基礎設施領域不動產投資信托基金(REITs)擴圍擴容,算力設施、城鎮供熱、農貿市場、城市更新、專業倉庫等領域實現“首單”發行。2025年工業投資、制造業投資分別增長2.6%、0.6%。
三是現代流通體系更加完善。深入實施有效降低全社會物流成本行動,2025年社會物流總費用與國內生產總值的比率為13.9%、比上年下降0.2個百分點,首次降至14%以下。穩步推進102個現代流通戰略支點城市建設,支持打造晉冀魯豫大宗商品骨干流通走廊等,支持寧波、舟山建設大宗商品資源配置樞紐。國家物流樞紐、國家骨干冷鏈物流基地累計分別達到181個、105個。支持37個樞紐城市實施國家綜合貨運樞紐補鏈強鏈,引導形成63個鐵水聯運樞紐、76個公鐵聯運樞紐、43個陸空聯運樞紐。以多式聯運為突破口推進鐵路貨運市場化改革。
(三)科技自立自強邁出重大步伐,現代化產業體系建設持續推進。關鍵核心技術攻關加快推進,科技創新成果豐碩,新質生產力穩步發展。基礎研究經費投入增加277億元、增長11.1%,規模以上工業增加值實際增長5.9%。
一是國家創新體系效能不斷提升。提高國家戰略科技力量效能,組織實施一批重大科技項目。完善國家實驗室體系,支持國家實驗室建設重大科研平臺,提升體系化攻關能力。提升國家重大科技基礎設施規劃布局、建設管理、開放運行、協同創新水平,44個設施已建成運行,推動產出“國產高性能超導磁共振成像設備”、“全超導托卡馬克核聚變實驗裝置(EAST)創造‘億度千秒’世界紀錄”、“‘祖沖之三號’量子計算原型機領跑全球”等一批標志性成果。加強國家級科技創新平臺基地建設,推動國家新興產業創新中心加快建設,啟動國家產業技術工程化中心優化重組。建設全國高校區域技術轉移轉化中心。充分發揮科技領軍企業作用,支持企業牽頭或參與國家重大科技項目,推動企業主導的產學研融通創新。
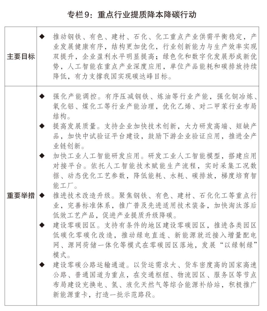
二是重點產業提質升級步伐加快。出臺化解重點產業結構性矛盾促進提質升級的政策措施,綜合整治“內卷式”競爭成效顯現,規模以上制造業利潤增長5.0%。扎實開展粗鋼產量調控,加大產能減量置換力度。推動石化產業減油、增化、提質,吉林、廣西、山東、廣東等地一批乙烯項目建成投產,新疆塔河煉化一體化項目開工建設。從嚴控制氧化鋁、銅冶煉、煤制甲醇等產能。加力整治新能源汽車、光伏、動力和儲能電池等重點領域無序非理性競爭,強化產品質量監督管理,規范賬款支付秩序,促進多晶硅、硅片、碳酸鋰等產品價格止跌回升。啟動實施汽車企業生產資質集團化改革。深入實施制造業卓越質量工程。全面推進長三角、環渤海、珠三角三大造船基地能力提升工程。有序釋放煤炭先進產能,強化重點領域油氣勘探開發。增強質量技術基礎能力,推進高水平工業設計中心、計量和檢驗檢測中心、認證中心、中試驗證基地、共性技術平臺建設。高質量舉辦中國品牌日活動。
三是新興產業等新動能蓬勃發展。推進集成電路技術創新,集成電路產量增長10.9%,出口量、出口額分別增長17.4%、27.4%。規模以上計算機、通信和其他電子設備制造業增加值增長10.6%。工業機器人產量達77.3萬套、增長28.0%。全鏈條支持創新藥高質量發展,引導生物醫藥和醫療器械差異化研發,獲批創新藥數量增長至76款。健全低空經濟發展規則規制和安全監管體系,實名登記無人機數量增長56.6%。加強低空裝備關鍵技術攻關,因地制宜拓展農林作業、巡檢應用、城市治理、低空物流等應用場景,無人機年飛行時長達4530萬小時。C919和C909飛機累計交付超過200架。低軌衛星互聯網星座啟動密集組網發射,海南商業航天發射場初步形成常態化發射能力。北斗產業規模保持較快增長,重點行業領域基本實現北斗應用全覆蓋。全球首個極地規模化新能源系統落地南極秦嶺站。實施氫能、儲能、新一代電池等產業創新工程和核聚變加速突破行動,加快布局量子信息、生物制造、腦機接口、原子級制造等產業。國家創業投資引導基金啟動運行,設立京津冀、長三角、粵港澳3只區域基金,在人工智能、生物醫藥、未來能源等領域投資一批子基金和直投項目。出臺加快場景培育開放和新場景大規模應用的政策措施。
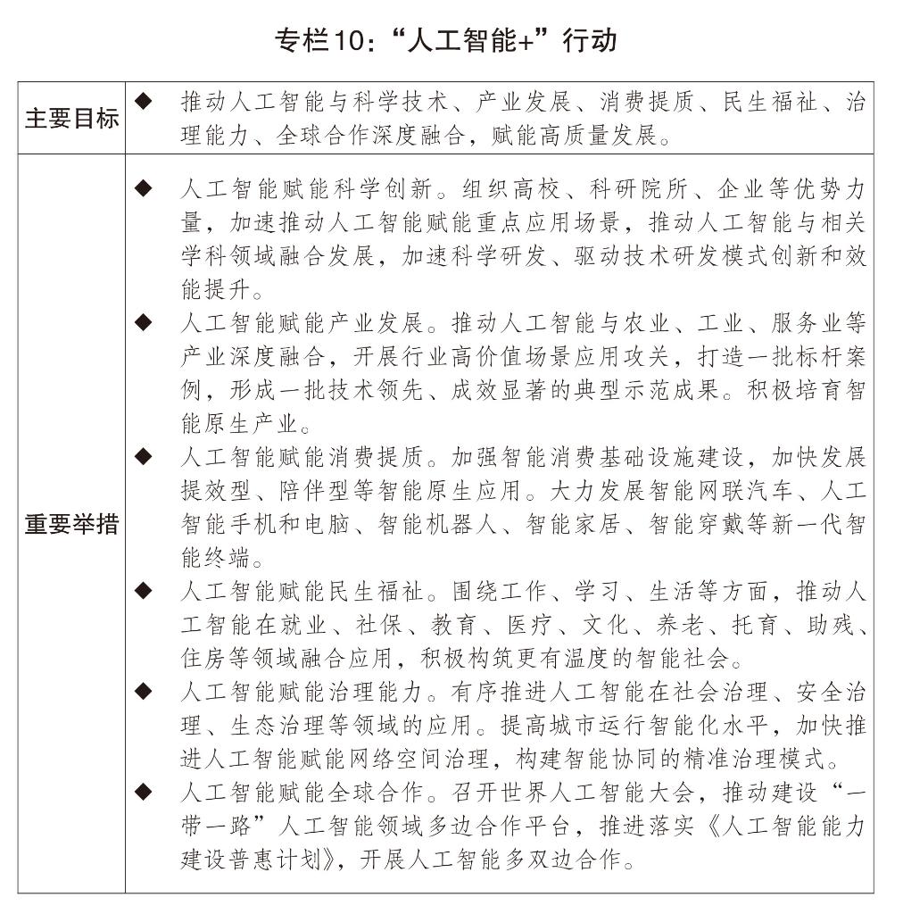
四是數字經濟和人工智能賦能加速。有序實施“東數西算”、5G規模化應用“揚帆”行動等工程,5G基站總數達483.8萬個,千兆及以上接入速率的固定互聯網寬帶接入用戶達2.38億戶,在用算力設施標準機架約1373萬架。全國一體化算力網加速構建,算力供給、數算應用、算電協同等能力得到提升。數據領域標準體系不斷健全,數據標注基地和數據產業集聚區建設加快推進。梯次培育數字產業集群,實施數字化轉型工程,推進國家數字經濟創新發展試驗區建設,數字經濟核心產業增加值占國內生產總值比重達10.5%以上。“5G+工業互聯網”項目累計超過2.3萬個。出臺互聯網平臺價格行為規則,加強直播電商綜合治理。人工智能自主生態加快培育,開源模型全球領先,行業高質量數據集供給持續擴大,新一代智能終端、智能體加速涌現。具身智能從技術驗證加速走向落地應用。2025年底大模型日均調用量較年初增長30倍,大模型用戶數超過6億。出臺深入實施“人工智能+”行動的意見以及10個領域實施意見,布局建設一批國家人工智能應用中試基地,行業賦能效應不斷增強。
(四)標志性改革舉措加快落地,高標準市場體系更加完善。堅持和完善社會主義基本經濟制度,更好發揮經濟體制改革牽引作用,全國市場的統一性和活力持續增強。
一是全國統一大市場建設向縱深推進。實施全國統一大市場建設指引,出臺市場準入負面清單(2025年版),清單事項縮減至106項。深入開展市場準入壁壘清理整治行動,累計修訂或廢止相關文件2300余件。加快建設統一開放的交通運輸市場,實施交通物流降本提質增效行動計劃,市場設施聯通更加高效順暢。推動修訂反不正當競爭法,出臺公平競爭審查條例實施辦法,開展整治濫用行政權力排除、限制競爭專項行動。持續規范地方招商引資行為,招商引資亂象得到有效遏制,地方制定實施政策的合規意識明顯增強。出臺健全社會信用體系的意見,構建信用修復制度,建立企業信用狀況綜合評價體系,全面推行以專項信用報告替代有無違法違規記錄證明。全國統一電力市場體系初步建立,跨電網經營區常態化電力交易機制基本建立,電力現貨市場基本覆蓋全國。
二是各種所有制經濟活力持續激發。完善國有經濟布局優化和結構調整指引制度體系,優化國有企業分類考核評價體系,國有企業核心功能不斷增強、核心競爭力不斷提升。推動頒布實施民營經濟促進法,做好配套制度建設。充分發揮多層次與民營企業常態化溝通交流和問題解決機制作用,用好民營經濟發展綜合服務平臺。持續實施新時代民營經濟人士培育賦能計劃。持續推進“信易貸”工作,截至2025年底累計支持銀行機構發放貸款41.4萬億元。深入開展金融服務能力提升工程。修訂《保障中小企業款項支付條例》,依法解決拖欠企業賬款問題。發布完善中國特色現代企業制度的意見。全國中小企業服務“一張網”基本建成。
三是營商環境優化提升。開展營商環境改進提升行動,著力解決惠企政策直達快享等領域卡點堵點問題。發布兩批“高效辦成一件事”重點事項清單,推動更多高頻服務事項跨區域通辦。推動健全招標投標法律制度,出臺工程建設項目招標代理機構管理暫行辦法、招標人主體責任履行指引。探索在招標投標領域應用人工智能大模型技術,推廣遠程異地評標。搭建全國招標投標移動數字證書(CA)互認網絡,深化公共資源交易平臺改革。依法打擊招標投標違法行為。國家知識產權公共服務平臺上線運行,加強涉外知識產權糾紛指導。制定《行政執法監督條例》,完善行政處罰等領域行政裁量基準。開展規范涉企行政執法專項行動。建立健全涉企收費長效監管機制,深入清理違規事項、規范收費行為。大幅下調征信服務收費標準,總體降幅超50%。發布中國營商環境發展報告(2025)。
四是重點領域改革取得新突破。在10個地區開展要素市場化配置綜合改革試點。深化資本市場改革,提高長期資金權益類投資比例和規模,在科創板推出設置科創成長層等“1+6”改革舉措。完善數據產權、流通交易、安全治理等制度,建立公共數據資源登記、授權運營和價格形成政策機制,支持10個地區開展數據要素綜合試驗區建設。深化新能源上網電價市場化改革,推動新能源上網電量全部進入電力市場、上網電價全面由市場形成。完善新能源發電就近消納價格機制,促進綠電直連等綠色電力直接供應模式發展。修訂輸配電成本監審和定價辦法。健全省內天然氣管道運輸價格機制,促進“全國一張網”建設。開展成品油管道運輸、第四監管周期輸配電定價成本監審。深化公用事業價格改革,推動重大水利工程水價改革,農業水價綜合改革全面收官。完善教育、托育、殯葬等公共服務價格政策。發布治理價格無序競爭維護良好市場價格秩序的公告,規范企業價格競爭行為。
(五)高水平對外開放持續擴大,發展空間不斷拓展。堅持以開放促改革促發展,穩步擴大制度型開放,外貿展現強大韌性,貨物出口增長6.1%,引進外資降幅明顯收窄,年末外匯儲備規模達33579億美元。
一是高質量共建“一帶一路”取得新成效。完善金色十年共建“一帶一路”高質量發展頂層設計,推進合作規劃統籌管理等九大機制建設。與19個國家新簽署共建“一帶一路”合作規劃,與中亞五國共同簽署高質量共建“一帶一路”行動計劃。與共建“一帶一路”國家貨物貿易額達23.6萬億元、增長6.3%,占我國貨物貿易總額比重為51.9%。成功舉辦第二屆中歐班列國際合作論壇。全年中歐班列穩定開行2萬列、增長3.2%,開行質效進一步提升;中亞班列開行1.4萬列。“絲路海運”航線數量增至148條,空中絲綢之路完成航班量35萬架次、增長16.5%。西部陸海新通道鐵海聯運班列開行路線擴大至26條。中吉烏鐵路、西芒杜鐵礦等標志性工程取得突破,坦贊鐵路激活項目正式開工。打造首批16個中國標準海外應用試點。“小而美”民生項目穩步推進,建成36個魯班工坊,開展1800多個合作項目支持全球南方發展。創新、數字、綠色、健康等新興領域國際合作更加深入。強化風險防控和海外利益保護,打造廉潔示范工程。
二是進出口貿易和雙向投資穩中提質。圍繞發展中間品貿易、拓展綠色貿易、促進服務出口等出臺一系列政策舉措。貨物貿易連續9個季度保持正增長,機電產品出口增長8.9%、占比首次突破六成,高端裝備、風力發電機組、蓄電池等出口保持兩位數增長。對非美市場出口增長10.4%。實施跨境電商出口海外倉“離境即退稅”政策。服務貿易創新提升,服務出口3.6萬億元、增長14.2%。第八屆進博會、第四屆數貿會、第二十五屆投洽會等重大經貿展會活動成功舉辦。開展穩外資行動,有序推動服務業擴大開放,開展電信、醫療等領域開放試點,發布鼓勵外商投資產業目錄(2025年版),實施鼓勵外商投資企業境內再投資若干措施。外商直接投資1047億美元,境外直接投資1457億美元、增長1.3%。全年新設外商投資企業數量增長19.1%。統籌利用主權外貸等各類中長期外債資金支持重點項目。加強境外投資項目管理和風險防控,推進海外綜合服務體系建設。
三是自主開放有序推進。擴大對最不發達國家單邊開放,主動擴大進口,給予同我國建交的最不發達國家100%稅目產品零關稅待遇,我國自這些國家進口增長9%。積極推進落實對非洲建交國實施100%稅目產品零關稅舉措。宣布在世界貿易組織當前和未來談判中不尋求新的特殊和差別待遇。在北京市率先試行世界貿易組織《電子商務協定》。新增準入來自65個國家和地區的190種農食產品。對77個國家實行單方面免簽或全面互免簽證,對55個國家實行240小時過境免簽,免簽入境外國人3008萬人次、上升49.5%。推動自由貿易試驗區建設提質增效,復制推廣上海自由貿易試驗區全面對接國際高標準經貿規則77條試點措施等經驗。海南自由貿易港“零關稅”商品稅目比例由21%提高至74%,貨物貿易自由化便利化水平明顯提升。創新數據跨境流動管理模式,制定汽車等行業數據跨境指引,完成浙江等7地自由貿易試驗區(港)數據出境負面清單備案。
四是國際經貿合作持續深化。習近平主席在上海合作組織天津峰會提出全球治理倡議,成員國共同發表《天津宣言》,成立中國-上海合作組織能源、綠色產業、數字經濟三大合作平臺以及科技創新、高等教育、職業技術教育三大合作中心。堅定維護多邊貿易體制,全面深入參與世界貿易組織改革,積極參與聯合國、二十國集團、亞太經合組織、金磚國家等機制合作。落實數字經濟和綠色發展國際經貿合作框架倡議,發布綠色礦產國際經貿合作倡議。中國-東盟自由貿易區3.0版全面完成談判并簽署升級議定書,中國-馬爾代夫自由貿易協定正式生效實施,中國和格魯吉亞自由貿易協定升級談判順利完成,我國累計與31個國家和地區簽署24個自由貿易協定。與32個非洲國家簽署共同發展經濟伙伴關系協定,與剛果(布)簽署早期收獲安排。
(六)鄉村全面振興有序推進,新型城鎮化建設更加深入。統籌推進新型城鎮化和鄉村全面振興,扎實推進農業強國建設,協同強化要素投入、資源配置和機制創新,城鄉融合發展步伐加快。
一是糧食等重要農產品供給保障能力穩步提升。深入實施新一輪千億斤糧食產能提升行動,全年糧食產量再創新高、達14298億斤。支持主產區分別實施玉米、大豆單產提升工程1700萬畝、200萬畝。大豆油料擴種成果持續鞏固,大豆產量連續4年穩定在2000萬噸以上。大力推進種業振興行動,持續推進優質高產水稻、強筋弱筋小麥、機收籽粒玉米、高油高產大豆等生產急需品種選育,一批高產優質品種推廣應用。高性能農機裝備加快應用,農作物耕種收綜合機械化率達到76.7%。踐行大農業觀、大食物觀,肉蛋奶、棉糖膠、水產品等農產品生產穩定發展,實施設施農業更新改造,加快發展現代飼草產業,創新加強重要農產品和農資市場調控,“菜籃子”產品供應充足。大力發展農業社會化服務,111萬個經營性服務主體年服務量超過22.9億畝次。
二是脫貧攻堅成果持續鞏固拓展。提升防止返貧致貧監測幫扶效能,脫貧縣農民人均可支配收入增速持續高于全國平均水平,制定過渡期后常態化幫扶政策。加力實施以工代賑,支持建設小型勞動密集型項目7000余個,同步在重點工程項目和農業農村基礎設施領域大力推廣以工代賑方式,全年吸納400余萬名群眾就地就近就業。實施防止返貧就業攻堅行動,脫貧人口務工規模穩定在3000萬人以上。推動易地搬遷安置區融入新型城鎮化和鄉村振興戰略,支持人口較多的易地搬遷集中安置區發展后續產業,易地搬遷脫貧勞動力就業率達97.2%。持續開展消費幫扶“新春行動”、“金秋行動”,全年消費幫扶金額超過4500億元。
三是鄉村建設和治理水平不斷提高。扎實推進農村人居環境整治提升五年行動,推動農村改廁、生活垃圾治理、生活污水處理以及村容村貌提升,農村衛生廁所普及率達77%,“村收集、鎮轉運、縣處理”的農村生活垃圾收運處置體系覆蓋行政村比例穩定保持在90%以上,農村生活污水治理率達到55%以上,農村自來水普及率達到96%。鄉村水電路氣信等基礎設施條件大幅改善,行政村5G通達率超95%。全國具備條件的地區基本實現縣鄉村商業網點全覆蓋。大力推進文明鄉風建設,開展高額彩禮等治理,“村BA”、“村超”、“村歌”、“村晚”等文體活動精彩紛呈。農村改革持續深化,第二輪土地承包到期后再延長30年試點扎實開展,農村宅基地規范管理、集體建設用地和農村集體產權制度改革穩步推進。鄉村建設金融服務水平不斷提高,農村基礎設施建設貸款余額約9.2萬億元。
四是新型城鎮化建設扎實推進。深入實施以人為本的新型城鎮化戰略五年行動計劃,開展新型城鎮化試點,2025年末常住人口城鎮化率為67.9%。農業轉移人口落戶渠道進一步暢通,常住地提供基本公共服務制度逐步健全。加快城鎮化潛力地區產業導入,支持發展優勢特色產業,因地制宜推進縣城補短板建設。現代化都市圈加快培育。持續推進城市更新,完成燃氣管道老化更新改造5.3萬公里,建設改造各類管網15萬公里,對60余萬平方米早期人民防空工程開展整治,城鎮老舊小區改造新開工2.7萬個,改造非電網直供電小區超過1萬個。
(七)區域協調發展走深走實,區域經濟布局更加優化。持續推動區域協調發展戰略、區域重大戰略落實落細,優化重大生產力布局,支持經濟大省挑大梁,各地比較優勢進一步發揮。
一是區域發展協調性不斷增強。三大動力源地區引領帶動作用鞏固提升,北京非首都功能疏解項目分批壓茬推進,雄安新區當年完成投資2116億元,北京城市副中心綜合承載力不斷增強,支持天津濱海新區提升先進制造研發轉化能力等55條政策措施落地見效,京津冀交通、生態、科技創新、產業等領域協同發展水平持續提升;上海建設國際經濟、金融、貿易、航運、科技創新“五個中心”的一批首創性改革、引領性開放措施落地實施,長三角生態綠色一體化發展示范區在科研平臺建設等方面獲得新一輪改革授權,跨省域醫聯體醫師便利執業等一體化制度創新經驗發布推廣;“深圳-香港-廣州”集群首次躍居全球創新集群首位,橫琴合作區第二階段建設44項政策舉措出臺實施,前海、南沙、河套開發建設實現新突破。四大板塊發展均衡性穩步增強,推進西部大開發形成大保護、大開放、高質量發展的新格局,在云南瑞麗、廣西欽防等沿邊地區設立產業協作園區,特色優勢產業加快集聚;東北全面振興深入推進,維護國家國防、糧食、生態、能源、產業“五大安全”的能力不斷增強;中部崛起戰略實施取得積極成效,全國重要糧食生產基地、能源原材料基地、現代裝備制造及高技術產業基地和綜合交通運輸樞紐“三基地一樞紐”戰略定位不斷夯實;東部地區現代化加快推進,福建全方位推動高質量發展取得新成效,平潭綜合實驗區、濟南新舊動能轉換起步區建設扎實推進。長江、黃河兩條綠色發展帶建設深入推進,長江大保護三年行動計劃取得良好開局,生活污水管網補短板、工業園區水污染整治、沿江1公里化工騰退地塊土壤污染治理等專項行動加快實施,長江十年禁漁成效不斷鞏固;黃河干支流堤防加固、排污口排查整治、城鎮污水處理能力提升等工作扎實推進,鋼鐵、化工等重點行業用水效率持續提升。海南自由貿易港正式啟動全島封關運作,實施“一線”放開、“二線”管住、島內自由的進出口管理制度。海洋強國建設走深走實,全年海洋生產總值約11萬億元,海洋水產品產量、船舶與海洋工程裝備市場份額、海運量、海上風電累計裝機規模等穩居全球首位,近岸海域水質優良比例達84.9%。
成渝地區雙城經濟圈建設規劃綱要順利收官,創新資源集聚和轉化能力不斷提升,富有特色和優勢的現代化產業體系加快構建。革命老區加快振興發展,重點城市對口合作項目涉及總投資累計超過5000億元。邊境地區城鎮綜合承載能力提升,邊境自然村全部實現通郵,口岸經濟和邊境貿易加快發展。老工業城市加快轉型,中德(沈陽)高端裝備制造產業園和中韓(長春)國際合作示范區成為高水平對外開放重要平臺。資源型地區積極探索轉型發展,“十四五”采煤沉陷區綜合治理面積超過320萬畝,避險搬遷安置居民超過20萬戶。民族地區教育、醫療、就業等民生保障水平持續提升,西藏自治區成立60周年、新疆維吾爾自治區成立70周年慶祝活動成功舉辦。
二是區域聯動發展日益深化。跨區域跨流域大通道建設深入推進,交通基礎設施橫貫東西、縱貫南北、通江達海的聯通性支撐性不斷提升。西電東送輸電能力達到約3.4億千瓦,西氣東輸四線建成投產。南水北調工程累計輸水超850億立方米。長江中游等城市群一體化水平穩步提高。重點區域科創產業加快融合,京津冀共同推進6條重點產業鏈圖譜落地,長三角三省一市累計共同實施72個聯合攻關項目,粵港澳三地協同推進科技成果產業轉化。區域間醫療、教育等公共服務設施加快共建共享。統籌推動流域高水平保護和高質量發展,長江、黃河流域協同開展低碳技術供需對接和推廣應用,深入挖掘重點流域生態價值,因地制宜發展特色優勢產業。省際毗鄰地區深化務實合作。
(八)群眾急難愁盼問題加力解決,民生保障更加有力。抓牢辦好民生實事,不折不扣落實好各項民生政策,推動民生建設更加公平、均衡、普惠、可及。
一是就業優先政策深入實施。多措并舉穩定和擴大就業,全年城鎮調查失業率平均值為5.2%。加大失業保險穩崗返還政策力度,實施階段性降低失業保險、工傷保險費率政策和階段性緩繳社保費政策,提高穩崗擴崗貸款額度,支持企業穩定就業崗位。推動重點領域、重點行業、城鄉基層和中小微企業崗位挖潛擴容,擴大社會保險補貼范圍,加大對企業擴崗、勞動者就業的支持力度。鞏固全國就業信息資源庫和全國就業公共服務平臺建設,加強零工市場規范化建設。實施大規模職業技能提升培訓行動,開展政府補貼性職業技能培訓1100萬人次,全年支持建設95個公共實訓基地。加強高校畢業生、退役軍人、農民工以及就業困難人員等重點群體就業幫扶,深入實施青年就業服務攻堅行動,強化勞務輸入地和輸出地協同開展農民工穩崗就業專項行動,實施促進殘疾人就業三年行動方案。落實好創業擔保貸款政策,支持返鄉入鄉創業。出臺完善收入分配制度和促進居民增收的政策文件,深化收入分配制度改革,引導企業工資分配向技能人才傾斜,指導地方合理調整最低工資標準,健全上市公司分紅激勵約束機制。
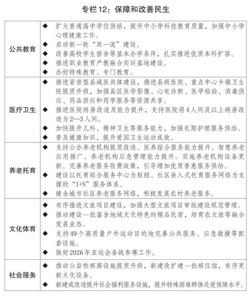
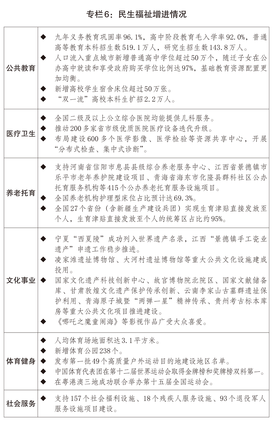
二是公共服務體系更加健全。國家基本公共服務項目基本實現城鄉標準統一、制度并軌。逐步推行免費學前教育,2025年秋季學期起免除公辦幼兒園學前一年在園兒童保育教育費,對民辦園適齡兒童給予相應減免。建立同人口變化相協調的基本公共教育服務供給機制,以人口流入地為重點加強普通高中建設,支持“雙一流”建設高校提質升級,扎實推進優質本科擴容,推動高校學科專業調整。實施醫療衛生強基工程,推進優質醫療資源向中西部等醫療資源薄弱地區有序輸出、定向放大,推動醫院病房改造和設備更新。加強公共衛生防控救治體系建設。積極推動中醫藥振興發展。漸進式延遲法定退休年齡改革穩妥實施。促進普惠養老服務高質量發展,推進醫養結合,提升養老服務機構護理能力。大力發展銀發經濟。以城市為單元整體推進普惠托育服務發展。全面實施育兒補貼制度,對3周歲以下嬰幼兒每孩每年補貼3600元,并對補貼免征個人所得稅。完善全民健身公共服務體系,建設高質量戶外運動目的地,拓展全民健身空間場地。開展家政服務職業技能專項培訓行動,促進家政服務業提質擴容。加強困境兒童福利保障工作,推進社會福利服務設施建設。健全退役軍人保障服務體系。加大公益性殯葬設施支持力度。
三是社會保障水平持續提高。年末全國基本養老、基本醫療、失業和工傷保險參保人數分別達到10.76億人、13.31億人、2.49億人和3.05億人,企業職工基本養老保險全國統籌深入實施,基本醫療保險省級統籌穩步推進,失業、工傷保險省級統籌進一步鞏固完善。按照全國總體2%的比例提高退休人員基本養老金水平,重點向養老金水平較低群體傾斜,將城鄉居民全國基礎養老金最低標準每人每月提高20元。在全國范圍內實施個人養老金制度。城鄉居民醫保人均財政補助標準提高30元。落實和完善異地就醫結算,全年跨省異地就醫直接結算惠及3.08億人次。優化醫藥集采措施,制度化常態化開展藥品耗材集采。長期護理保險制度覆蓋3億人。新就業形態人員職業傷害保障試點有序擴大。加強社會救助對象認定和動態監測,深入實施分層分類社會救助。建設籌集配售型保障性住房、保障性租賃住房、公租房共計121萬套(間)。推動落實水電氣價格優惠政策,保障困難群眾基本生活。
四是文化事業和文化產業繁榮發展。著力構建中華文明標識體系,持續推進長城、大運河、長征、黃河、長江國家文化公園建設。推動文化遺產系統性保護和統一監管。試點公共文化設施所有權和使用權分置改革,打造新型公共文化空間。出臺《全民閱讀促進條例》,推進書香社會建設。全年規模以上文化企業實現營業收入15.2萬億元,增長7.4%。文旅融合深入推進,文化遺產游、紅色旅游、研學旅游、郵輪旅游等持續升溫,全年國內居民出游65.2億人次、居民出游花費6.3萬億元,分別增長16.2%、9.5%。動漫、游戲、影視、潮玩等文化產品和服務加速出海。
(九)經濟社會發展全面綠色轉型加快,生態文明建設成效顯著。深入踐行綠水青山就是金山銀山的理念,綠色低碳轉型步伐不斷加快,綠色發展動能不斷增強。
一是碳達峰碳中和積極穩妥推進。完善碳排放總量和強度雙控制度體系,扎實開展碳排放統計核算,開展碳排放預算試編制。修訂固定資產投資項目節能審查和碳排放評價辦法,強化新上項目用能和碳排放源頭把關。發布第二批國家碳達峰試點名單,開展第一批國家級零碳園區建設,發展以綠色能源制造綠色產品的“以綠制綠”新模式。推進綠色低碳先進技術示范項目建設。加快可再生能源發展,可再生能源裝機達到23.4億千瓦、占全國電力總裝機60.1%,新增風電、太陽能發電裝機容量4.3億千瓦、占新增總裝機比重80.4%,全年可再生能源發電增量首次超過全社會用電增量。優化集中式新能源發電市場報價機制。推動可再生能源綠色電力證書市場發展。新型儲能裝機規模達到1.36億千瓦。積極安全有序發展核電,核準在建在運機組規模位居世界第一。穩步擴大全國碳排放權交易市場行業覆蓋范圍,全年累計配額成交量2.35億噸、成交額146.3億元。擴大全國溫室氣體自愿減排交易市場支持領域,全年累計成交量922萬噸、成交額6.5億元。編制重點產品碳足跡核算標準,上線國家溫室氣體排放因子數據庫。單位國內生產總值二氧化碳排放降低5.0%,非化石能源消費占能源消費總量比重21.7%。發布《碳達峰碳中和的中國行動》白皮書。
二是污染防治和生態保護修復不斷強化。深入打好污染防治攻堅戰,全國地級及以上城市細顆粒物(PM2.5)平均濃度為28微克/立方米、下降4.4%,空氣質量優良天數比率為89.3%;地表水達到或好于Ⅲ類水體比例為91.4%;土壤污染源頭防控行動深入實施,整縣推進農用地土壤重金屬污染溯源和整治,開展非法傾倒處置固體廢物專項整治行動、重金屬環境安全隱患排查整治行動,持續推進新污染物治理。持續完善生活垃圾分類、收運、處理體系,城市垃圾無害化處理率超99%。加強大江大河和重要湖泊保護治理,推進“錳三角”污染治理、磷石膏綜合治理、生活污水“廠-網-河(湖)”一體化綜合治理。修編“三北”工程總體規劃,三大標志性戰役全面啟動,深入實施重要生態系統保護和修復重大工程。完成國土綠化任務1.27億畝。加快建設現代化國有林場。生態環境分區管控制度基本建立。深化國家生態文明試驗區建設。分級分類推進美麗中國先行區建設。國家公園法頒布實施,推進以國家公園為主體的自然保護地體系建設。實施生物多樣性保護重大工程,生態系統整體質量與穩定性進一步提升。推進國家生態產品價值實現機制試點建設。制定生態綜合補償實施方案。明確中央在長江、黃河干流建立統一的橫向生態保護補償機制,建立33個跨省流域橫向生態保護補償機制。成功舉辦2025年全國生態日主場活動。
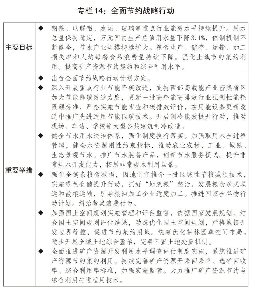
三是全面節約戰略實施成效明顯。統籌推進“能水糧地礦材”一體化節約。有力有效管控高耗能高排放項目,深入實施重點領域節能降碳專項行動,加快存量項目改造升級和依規淘汰,制修訂24項能效能耗強制性國家標準,扣除原料用能和非化石能源消費量后的單位國內生產總值能耗降低5.1%。建立健全農業節水增效、工業節水減排、城鎮節水降損制度體系,加強再生水等非常規水利用,萬元國內生產總值用水量下降4%左右。深入開展糧食節約和反食品浪費行動,強化全鏈條糧食減損和餐飲行業反浪費。大力發展循環經濟,加快構建廢棄物循環利用體系,提高資源綜合利用水平,廢鋼鐵、廢有色金屬等10種主要再生資源回收量超過4億噸,大宗固體廢物綜合利用率超60%,主要資源產出率進一步提高。
(十)風險防范化解扎實推進,安全底板進一步筑牢。堅定不移貫徹總體國家安全觀,著力夯實國家安全基礎、強化重點領域安全能力,發展和安全得到更好統籌。
一是安全發展基礎進一步夯實。完善省級黨委和政府落實耕地保護和糧食安全責任制考核體系。出臺逐步把永久基本農田建成高標準農田實施方案,聚焦東北典型黑土區和720個糧食產能提升重點縣加大投入支持力度。啟動實施糧食產銷區省際橫向利益補償機制,扎實開展農產品成本調查,完善并落實好稻谷、小麥最低收購價政策,推動擴大稻谷、小麥、玉米、大豆完全成本保險和種植收入保險投保面積。深化糧食購銷和儲備管理體制機制改革,做好糧食市場調控,加強糧食倉儲物流設施建設,實施糧食流通提質增效項目。加強能源產供儲銷體系建設,一次能源生產總量51.3億噸標準煤。克服夏季全國電力負荷屢創歷史紀錄、暴雨洪澇災害多發等多重壓力,保障全國電力系統安全穩定運行,圓滿完成迎峰度夏能源電力保供任務;優化煤炭、天然氣生產供應,抓好能源保供中長期合同簽約履約,切實保障群眾溫暖過冬。加力實施找礦突破戰略行動,推動國內重點礦山建設,加強稀土等稀有金屬產業全鏈條管理,深化海外礦產資源開發合作。加快建設國家儲備基礎設施。完善數據流通安全治理規則,完善權益保護和責任界定機制。
二是重點領域風險化解取得積極進展。地方政府債務風險化解扎實推進,發行用于置換存量隱性債務的再融資債券2萬億元,置換后平均利息成本降低2.5個百分點以上,安排8000億元新增地方政府專項債券補充地方政府性基金財力、支持化債,超82%的融資平臺實現退出,融資平臺存量經營性金融債務規模下降超74%。指導商業銀行通過“白名單”機制累計審批通過貸款7.6萬億元,發行專項債券支持土地儲備和收購存量商品房用作保障性住房,“保交房”任務全面完成。綜合運用在線修復、兼并重組、市場退出等方式推動中小金融機構改革化險,高風險機構數量大幅下降。
三是公共安全得到有效保障。聚焦重要節假日和極端天氣、自然災害等情形,全力做好重要民生商品保供穩價。切實做好防災減災救災工作,加強應急物資保障。指導西藏做好定日地震災后恢復重建,居民住房恢復重建任務全面完成。提前一年完成積石山地震災后恢復重建。加強安全生產全過程監管,全國生產安全事故起數降低8.7%。累計完成1176家危險化學品生產企業搬遷改造任務。
四是國防動員和國防建設扎實推進。強化國防動員領域軍地協調,協同開展動員能力檢驗評估,推動國防動員法治建設。按照經濟建設貫徹國防要求,統籌加強重大項目建設和資源要素共享,加強國防交通建設。重塑人民防空行業制度體系、管理體系、標準體系,打造“陽光人防”。
2025年國民經濟和社會發展計劃執行情況總體較好,61項指標中,有55項指標符合預期目標,其中15個約束性指標全部完成。經濟增長、綠色低碳、社會民生、安全保障等目標較好實現,創新驅動發展深入推進,數字經濟核心產業增加值占比持續提高;綠色低碳轉型成效明顯,單位國內生產總值能耗和碳排放下降完成年度目標任務,非化石能源消費占比持續提升,主要污染物排放量繼續下降;民生福祉持續增進,城鎮新增就業目標完成,居民收入增長和經濟增長同步,基本公共服務進一步加強;安全保障能力不斷提升,糧食產量再創新高,能源綜合生產能力持續提升。有6項預期性指標與目標有一定差距,其中,基礎研究經費投入占研發經費投入比重不及預期,主要原因是國內外環境日趨嚴峻復雜,企業生產經營面臨壓力,基礎研究投入趨于謹慎或延后,其他方面大幅增加基礎研究投入存在壓力;發電量增速低于預期目標值,主要受傳統高載能產業,光伏等部分裝備制造業及其上游產業用電需求增勢放緩等因素影響,同時以4.8%的發電量增速支撐了5.0%的經濟增長,體現了綠色低碳轉型的工作成效;價格指標作為預期指標,目標值設定留有余地,受國內供強需弱矛盾突出和輸入性、周期性、結構性等因素交織疊加影響,物價總體低位運行,四季度以來推動物價回升的積極因素不斷累積;社會消費品零售總額增長快于上年,但居民消費意愿偏弱等因素影響了這一現價指標的增速;外商直接投資年度計劃為定性指標,沒有定量要求,在克服全球保護主義抬頭、跨境投資低迷、各國引資競爭激烈等困難挑戰基礎上,規模降幅明顯收窄,回穩態勢逐步顯現;每千人口擁有醫療衛生機構床位數有所減少,主要受經營主體選擇、出生人口下降導致相關需求減少、床位資源富集地區優化配置等因素影響。
2025年是“十四五”收官之年。過去5年,以習近平同志為核心的黨中央團結帶領全黨全國各族人民迎難而上、砥礪前行,經受住世紀疫情嚴重沖擊,有效應對一系列重大風險挑戰,“十四五”規劃主要目標任務勝利完成,經濟社會發展取得一系列具有開創性、突破性、標志性的重大成就。經濟發展實現歷史性跨越。2025年經濟總量比2020年增長超過35%,對世界經濟增長貢獻保持在30%左右;制造業增加值比2020年增長31%,規模連續16年全球第一;國家綜合立體交通網主骨架建成率超過90%;制造業投資實現7.7%的年均增長;常住人口城鎮化率比2020年末提高4個百分點。創新驅動取得重大突破。全社會研發經費投入總量達到3.9萬億元,一批關鍵核心技術攻關實現突破,第一艘國產電磁彈射航母福建艦下水,全球第一座第四代核電站石島灣基地投入商業運行,國產大飛機C919第一次實現商業運營,若干“國之重器”站上創新制高點;科技創新推動產業加快升級,技術合同成交額約為2020年的2.67倍,集成電路成為單一商品出口第一,工業機器人、無人機等產量位居世界首位。民生保障扎實有力。城鄉居民收入比由2020年的2.56縮小至2.31;基本公共服務水平明顯提升,城鄉居民全國基礎養老金最低標準、基本醫療保險人均財政補助標準分別比2020年提高53.8%、27.3%,勞動年齡人口平均受教育年限、人均預期壽命比2020年分別增加0.5年、1年以上。綠色發展底色更加鮮明。“增綠”全球最多,森林覆蓋率超過25%,新增森林面積貢獻全球新增綠化面積約25%;“治污”成效顯著,地級及以上城市空氣質量優良天數比例比2020年提高2.3個百分點,長江、黃河干流全線連續多年保持在Ⅱ類水質標準;“用能”更加清潔,新能源發電裝機規模歷史性超過煤電,構建起全球最大的可再生能源體系。安全保障能力明顯增強。糧食、能源、產業等安全基礎進一步夯實,應急救災能力越來越強,國防實力和經濟實力同步提升,防范化解風險、抵御沖擊挑戰、捍衛國家和人民利益的能力不斷提高。治理效能和大國擔當充分彰顯。全國統一大市場加快構建,民營企業數量比2020年增長超過40%,制造業外資準入限制“清零”。堅定履行“雙碳”承諾,單位國內生產總值碳排放累計降低17.7%。高質量共建“一帶一路”不斷走深走實,合作范圍擴大到150多個國家和30多個國際組織,多領域合作取得重大進展和成效。
取得上述成績殊為不易、值得倍加珍惜。這些成績的取得,根本在于以習近平同志為核心的黨中央領航掌舵,在于習近平新時代中國特色社會主義思想科學指引,是全黨全軍全國各族人民團結奮斗的結果。在此過程中,全國人大實行正確監督、有效監督、依法監督,全國人大代表依法參加行使國家權力,對經濟社會發展工作提出很多很好的意見建議;全國政協加強政治協商、民主監督、參政議政,全國政協委員積極建言獻策,在推動落實黨中央重大決策部署上發揮了重要作用。
在肯定成績的同時,我們也清醒看到面臨的困難和挑戰。從外部風險看,世界變亂交織、動蕩加劇,單邊主義、保護主義不斷升級,經貿問題泛政治化、泛安全化滋長蔓延,多邊主義、自由貿易受到嚴重沖擊,世界經濟動能疲弱;霸權主義和強權政治威脅上升,國際經濟貿易秩序受到嚴峻挑戰;地緣政治風險持續上升,部分地區沖突延宕外溢;大國博弈更加復雜激烈,我國發展環境的復雜性、嚴峻性、不確定性上升。從內部困難看,發展不平衡不充分問題仍然突出,一些長期積累的深層次結構性矛盾加快顯現。供強需弱矛盾突出,房地產開發投資持續下降,基礎設施投資增速由正轉負,制造業投資增速進一步放緩,整體投資下行壓力加大,消費增長動力不足,價格水平持續低位運行;一些企業生產經營困難增多,部分行業“內卷式”競爭仍然突出,市場預期偏弱;新舊動能轉換任務艱巨,傳統動能增長放緩,新興產業對經濟的帶動作用有待增強;群眾就業和增收難度加大,公共服務仍有不少短板弱項,節能降碳減污任務較為艱巨;部分地方財政收支矛盾突出,統籌經濟社會發展與化解債務的難度較高,房地產市場仍在調整,重點領域風險隱患較多。
我們既要正視困難問題,更要看到這些大多是發展中、轉型中的問題,經過努力是可以解決的,我國經濟長期向好的支撐條件和基本趨勢沒有改變,發展動力和大國韌性持續增強。從發展機遇看,經濟全球化雖遭遇逆流但仍是大勢所趨,新一輪科技革命和產業變革加速突破,我國在部分領域已形成優勢;全球治理赤字加重,對我國提供公共產品的需求日益擴大,我國具備塑造有利環境、拓展經貿合作的諸多積極因素。從有利條件看,制度優勢方面,黨中央集中統一領導為做好經濟工作提供根本保證,五年規劃及年度計劃引導資源要素跨周期高效配置,改革開放向縱深邁進持續釋放發展動力活力;市場優勢方面,龐大中等收入群體形成廣闊多元、成長性強的市場,新型基礎設施建設、產業轉型升級等將有力拓展投資空間;產業優勢方面,制造業規模連續16年保持全球第一,重點產業競爭優勢不斷顯現,5G、人工智能、新能源等新興產業蓬勃發展;人才優勢方面,專業技術人才超過8000萬人,高技能人才超過7200萬人,研發人員超過1000萬人,每年培養科學、技術、工程和數學專業畢業生超過500萬人,成為高質量發展的有力支撐。特別是“十五五”規劃《建議》極大提振全國上下干事創業熱情,將凝聚成推動發展的強大力量。最為重要的是,我們有以習近平同志為核心的黨中央的堅強領導,有習近平新時代中國特色社會主義思想的科學指引,只要堅決貫徹落實黨中央和國務院決策部署,集中力量辦好自己的事,我們完全有信心、有能力、有條件不斷鞏固拓展經濟穩中向好勢頭,沿著高質量發展之路闊步前行。
二、2026年經濟社會發展總體要求、主要目標和政策取向
2026年是“十五五”開局之年,做好經濟社會發展工作,意義十分重大。
(一)總體要求。
要在以習近平同志為核心的黨中央堅強領導下,以習近平新時代中國特色社會主義思想為指導,深入貫徹黨的二十大和二十屆歷次全會精神,認真落實黨的二十屆四中全會和中央經濟工作會議部署,完整準確全面貫徹新發展理念,加快構建新發展格局,著力推動高質量發展,堅持穩中求進工作總基調,統籌國內國際兩個大局,更好統籌發展和安全,實施更加積極有為的宏觀政策,增強政策前瞻性針對性協同性,持續擴大內需、優化供給,做優增量、盤活存量,因地制宜發展新質生產力,縱深推進全國統一大市場建設,持續防范化解重點領域風險,著力穩就業、穩企業、穩市場、穩預期,推動經濟實現質的有效提升和量的合理增長,保持社會和諧穩定,實現“十五五”良好開局。
做好新形勢下經濟工作,必須充分挖掘經濟潛能,必須堅持政策支持和改革創新并舉,必須做到既“放得活”又“管得好”,必須堅持投資于物和投資于人緊密結合,必須以苦練內功來應對外部挑戰。
(二)主要預期目標。
——國內生產總值(GDP)增長4.5%-5%,在實際工作中努力爭取更好結果。主要考慮:從客觀需要看,設定這一增長目標,引導全國上下共同推動2026年GDP增量規模進一步擴大,能夠為穩就業、惠民生、防風險等提供必要支撐,為“十五五”良好開局打下基礎;同時,通過設置區間目標留有一定彈性,引導各方面切實把精力聚焦到推動高質量發展上來,在質的有效提升上取得更大突破。從現實可能看,這一目標綜合考慮內外部環境變化,與我國經濟增長潛力基本吻合,隨著宏觀政策持續發力見效,新動能加快成長,實現這個目標具備有利條件。從目標銜接看,這一目標同2035年遠景目標總體銜接,符合“十五五”時期增長速度要求,能夠兼顧需要和可能、當前和長遠。在實際工作中,將充分調動各方面積極性主動性創造性,努力爭取更好結果。
——全國城鎮調查失業率5.5%左右,城鎮新增就業1200萬人以上。主要考慮:就業目標與過去兩年保持一致,體現了堅持就業優先政策導向和加大穩就業力度的要求。2026年需在城鎮就業的新成長勞動力規模進一步擴大,穩崗壓力仍然較大,需要努力實現較大規模的城鎮新增就業;同時,政策力度能夠提供有效支撐。
——居民消費價格漲幅2%左右。主要考慮:綜合考慮經濟增速、行業發展和民生改善情況,這一目標與2025年保持一致,既有利于引導社會預期、提振市場信心,也為宏觀調控和推進改革留出空間。同時,需要通過改善總供求關系,推動消費價格合理溫和回升,促進經濟良性循環。
——居民收入增長和經濟增長同步。主要考慮:這一目標與過去兩年保持一致,且與“十五五”規劃《建議》銜接,體現了一以貫之保障和改善民生的鮮明導向。隨著經濟增長和收入分配制度不斷完善等,實現目標的支撐較為有力。同時,將努力推動中低收入群體收入增長得更快一些,促進收入增長和分配結構優化有機統一。
——國際收支基本平衡,外貿進出口促穩提質。主要考慮:2026年世界經濟運行、國際經貿合作面臨的不確定性不穩定性因素仍然突出,我國穩外貿穩外資面臨較大壓力,但我國堅持開放合作、互利共贏,積極擴大自主開放,持續拓展與共建“一帶一路”國家等經貿合作,進出口韌性彰顯,實現這一目標具備較好基礎。
——糧食產量1.4萬億斤左右。主要考慮:確定這一目標,符合提升糧食產能的總體要求,有利于穩定農業生產和社會預期,同時為優化種植結構、更好實現產需適配留出余地,能夠釋放糧食生產穩中向好信號,為保障國家糧食安全和建設農業強國進一步夯實基礎。
——單位國內生產總值二氧化碳排放降低3.8%左右。主要考慮:2026年是從能耗雙控全面轉向碳排放雙控的第一年。設置這一目標,綜合考慮了經濟社會發展、綠色低碳轉型和國家能源安全等多種需要,有利于有序實現2030年前碳達峰目標。隨著非化石能源發電裝機和發電量較快增長、重點領域節能降碳工作深入推進,實現這一目標具有較好支撐。
(三)主要宏觀政策取向。
堅持穩中求進、提質增效,發揮存量政策和增量政策集成效應,加大逆周期和跨周期調節力度,切實提升宏觀經濟治理效能。
繼續實施更加積極的財政政策。赤字率擬按4%左右安排,赤字規模5.89萬億元、比上年增加2300億元。擬發行超長期特別國債1.3萬億元,持續支持“兩重”建設、“兩新”工作等。擬發行特別國債3000億元,支持國有大型商業銀行補充資本。擬安排地方政府專項債券4.4萬億元,完善專項債券項目負面清單管理和“自審自發”試點,提高用于項目建設比重并單列,重點用于建設重大項目、置換隱性債務、消化政府拖欠賬款等。財政支出繼續保持相當規模,持續用力優化支出結構,更加注重支持提振消費、投資于人、保障民生等方面,提高財政資金使用效益。增強地方自主財力和統籌能力,兜牢基層“三保”底線。建立健全增收節支機制,積極盤活利用存量資源資產,嚴肅財經紀律,堅決落實過緊日子的要求。
繼續實施適度寬松的貨幣政策。把促進經濟穩定增長、物價合理回升作為貨幣政策的重要考量,靈活高效運用降準降息等多種政策工具,保持流動性充裕,使社會融資規模、貨幣供應量增長同經濟增長、價格總水平預期目標相匹配。優化創新結構性貨幣政策工具,適當增加規模,完善實施方式。暢通貨幣政策傳導機制,充分發揮數據要素、知識產權等無形資產作用,強化考核評估、融資擔保、風險補償等支持措施,引導金融機構加力支持擴大內需、科技創新、中小微企業等重點領域。規范信貸市場經營行為,降低融資中間費用,促進社會綜合融資成本低位運行。保持人民幣匯率在合理均衡水平上的基本穩定。
強化改革舉措與宏觀政策協同。推動高質量發展,既要政策給力,也要改革發力。要用改革的辦法打通經濟循環的卡點堵點,將政策效果轉化為經濟內生增長動能。增強宏觀政策取向一致性和有效性,將各類經濟政策和非經濟政策、存量政策和增量政策納入宏觀政策取向一致性評估,使各類政策措施同向發力、形成合力。加強財政、金融、就業、產業等政策協同,深入挖掘政策結合點,創新實施工具,持續放大“組合拳”效應。健全預期管理機制,提振社會信心。
三、2026年國民經濟和社會發展計劃的主要任務
2026年,要認真貫徹落實中央經濟工作會議精神和全國“兩會”部署,重點做好十方面工作。
(一)堅持擴大內需戰略基點,建設強大國內市場。堅持惠民生和促消費、投資于物和投資于人緊密結合,不斷拓展內需增長新空間,更好發揮我國超大規模市場優勢。
一是推動消費持續增長。深入實施提振消費專項行動。制定實施城鄉居民增收計劃。完善最低工資標準調整機制,加強最低工資標準國家統籌與分類指導,引導企業構建技能導向的工資分配制度。引導上市公司更加積極開展現金分紅、回購注銷,增加居民財產性收入。設立1000億元財政金融協同促內需專項資金,組合運用貸款貼息、融資擔保、風險補償等方式支持擴大內需。擴大優質消費供給,推動商品消費擴容升級,深入實施服務消費提質惠民行動,出臺服務消費、首發經濟、賽事經濟、電子商務、“人工智能+消費”、IP消費等促進政策,大力發展銀發經濟、冰雪經濟,豐富嬰童產品、時尚“潮品”、適老化產品、農業精品品牌等,深化線上線下、商旅文體健多業態消費融合,推進消費新業態新模式新場景試點。活躍線下消費,激發下沉市場消費活力。擴大個人消費貸款和服務業經營主體貸款貼息政策支持領域,提高貼息上限,延長實施期限。
清理消費領域不合理限制措施。分年限保障“久搖不中”無車家庭購車需求,完善郵輪游艇、汽車改裝、房車露營、航空飛行營地等行業標準和管理機制,簡化賽事等大型活動審批,豐富戶外運動項目和賽事活動供給,鼓勵熱門旅游景區、有條件的文博體場館延長開放時間,釋放文旅、賽事、康養等領域消費潛力。支持有條件的地方推廣中小學春秋假,落實職工帶薪錯峰休假制度。實施充電設施“三年倍增”行動,加快充電樁、停車場、旅游公路等消費基礎設施建設。完善農村物流配送網絡,推動優質消費品進入農村市場。深入推進國際消費中心城市建設,開展國際化消費環境建設試點,提升入境消費便利化國際化水平,大力發展入境旅游,打造“購在中國”品牌。推動一刻鐘便民生活圈擴圍升級,優化社區消費條件。加大消費者權益保護力度,加強直播帶貨等領域監管。

二是充分挖掘釋放有效投資潛力。聚焦新質生產力、新型城鎮化、人的全面發展等重點領域,增強市場主導的有效投資增長動力,提高民生類政府投資比重。統籌用好各類政府投資資金,加快資金撥付使用,形成更多實物工作量。階段性分類提高“兩重”建設和中央預算內投資部分領域支持比例,減輕地方出資壓力。優化地方政府專項債券用途管理,向投資項目準備充分、投資效率較高、資金使用效益好的地區傾斜。更好發揮新型政策性金融工具作用,有力補充重大項目資本金。在工作基礎較好的地方探索編制全口徑政府投資計劃。深化投資審批制度改革,強化投資項目全過程監管,切實提高投資效益。完善投融資體制機制,探索多元、可持續的城市建設運營投融資模式。
深入實施促進民間投資發展的若干措施,完善民營企業參與重大項目建設長效機制,支持民間資本參與鐵路、核電、水電、供水等重點領域項目。推動基礎設施領域不動產投資信托基金(REITs)擴圍提效和高質量發展。打造國家投融資綜合服務平臺。健全民營中小企業增信制度,加強政府性融資擔保體系建設,推動支持小微企業融資協調工作機制常態化運行,對民間投資中新發放中小微企業特定領域固定資產貸款貼息。

三是高質量推進“兩重”建設。牢牢把握戰略性、前瞻性、全局性,強化項目謀劃儲備,優化實施“兩重”項目,著力推動國家重大戰略深入實施、重點領域安全能力穩步提升。安排超長期特別國債8000億元支持“兩重”建設,重點支持科技自立自強、未來產業發展、農業轉移人口市民化、城市地下管網管廊建設改造、長江經濟帶生態環境保護、長江沿線重大交通基礎設施、西部陸海新通道建設、高標準農田建設、高等教育提質升級等方面任務。加強項目審核把關,盡早下達全部項目清單,同步推動“軟建設”措施落地見效,促進形成項目建設實施和運營維護長效機制。加強超長期特別國債資金監管,合理安排項目建設與資金撥付節奏,強化項目與資金匹配。組織中央企業實施一批跨區域跨流域、產業鏈供應鏈較長的“兩重”建設項目,引導更多民間資本參與,積極撬動信貸資金,切實放大“兩重”效應。嚴格工程質量和安全管理,打造一批精品工程。
四是優化實施“兩新”政策。落實好支持范圍、補貼標準、實施機制等優化措施,持續釋放政策效能。安排超長期特別國債2000億元支持大規模設備更新,更加突出民生保障、安全能力提升和節能降碳導向,降低項目投資額門檻,加大對中小企業設備更新支持力度,擴大政策惠及面。安排超長期特別國債2500億元支持消費品以舊換新,支持汽車報廢更新、汽車置換更新、家電以舊換新、數碼和智能產品購新,規范補貼申領和資金審核,提升重點消費品“得補率”,給予地方更多自主空間,嚴厲打擊騙補套補和“先漲后補”行為。
(二)加快建設現代化產業體系,加緊培育壯大新動能。堅持把發展經濟的著力點放在實體經濟上,統籌推進傳統產業轉型升級、新興產業發展壯大和未來產業前瞻布局,因地制宜發展新質生產力。
一是持續推進重點產業提質升級。實施新一輪制造業重點產業鏈高質量發展行動,開展重點行業提質降本降碳行動,新部署一批重大技術改造升級項目,推動傳統產業改造升級。強化產業基礎再造和重大技術裝備攻關,發展先進制造業集群。促進制造業數智化轉型,發展智能制造、綠色制造、服務型制造。加強重點行業產能治理,做好產能監測、預警和調控,強化項目科學論證,完善市場準入、公平競爭、產能退出等機制,加強反壟斷和反不正當競爭,規范市場價格秩序,強化標準引領和質量監管,綜合施策整治“內卷式”競爭。因業施策依法依規推進落后產能退出與新增優質產能平穩接續,鼓勵新興產業保持產能適度冗余、促進競爭創新。

二是培育壯大新興產業和未來產業。實施產業創新工程,打造新興支柱產業。全鏈條推動集成電路、工業母機關鍵核心技術取得突破。布局先進計算產業,推動基礎軟件和工業軟件攻關應用,提升新型顯示產業競爭優勢。加快智能網聯新能源汽車等產業發展,推動產業跨界融合、相互賦能。促進商業航天產業集聚發展,支持衛星互聯網加快建設應用。加速擴大重點行業和大眾消費領域北斗應用規模,推動衛星互聯網與北斗、新一代移動通信技術、人工智能深度融合應用發展,穩步提升海南商業航天發射場發射服務保障能力,支持東部沿海地區探索商業航天海上發射。完善低空經濟產業和創新生態,加快集群發展,扎實推進低空智能網聯系統等事關安全的基礎設施建設,提升無人駕駛航空器適航審定能力,培育一批規模化應用場景。支持創新藥產業發展,加快生物醫藥產業提質升級。深入推動高端科研儀器和試劑產業發展。建立未來產業投入增長和風險分擔機制。開展未來產業重點細分賽道創新任務揭榜掛帥。推動量子科技、綠色氫能、具身智能、腦機接口、6G、生物制造等領域技術攻關、產品開發、企業培育、生態建設。加快推進可控核聚變應用研究,前瞻布局深空探測基礎設施。有序推進未來產業先導區建設。實施激發產業創新活力專項行動,培育各具特色的區域產業創新生態。大力發展創業投資、天使投資。用好創業投資債券風險緩釋和補償資金。加強政府投資基金布局規劃和投向指導,發揮國家創業投資引導基金投早、投小、投長期、投硬科技的示范引領作用,聚焦重點領域投資一批子基金和重大項目。完善創業投資差異化監管政策。優化并購重組支持政策,研究設立國家級并購基金,有效拓寬創業投資退出渠道。
三是實施服務業擴能提質行動。召開全國服務業大會。深化先進制造業和現代服務業融合發展試點,加快提升工業設計創新能力,促進共性技術平臺、中試基地資源整合和開放共享,加快啟動集成高效質量基礎設施建設,發展專業性、市場化的高水平第三方檢驗檢測和質量認證機構,帶動制造業流程再造、模式創新、延鏈增值。完善便捷高效的農業社會化服務體系,促進小農戶和現代農業發展有機銜接。發展金融、信息技術、現代物流、知識產權等生產性服務業,加快批發業轉型升級,推動零售業創新發展,增強供應鏈管理服務能力。促進生活性服務業高品質、多樣化、便利化發展。有序放寬服務業準入限制,擴大重點領域服務業投資。
四是深入推進數字中國建設。深入實施“人工智能+”行動,高質量建設國家人工智能應用中試基地,推動人工智能在重點行業領域商業化規模化應用。支持人工智能開源社區建設,促進模型、工具、數據集等匯聚開放。發展新一代智能終端以及模型即服務、智能體即服務等新產品新業態。加快建設全國一體化算力網,優化國家算力資源布局,支持公共云發展。推動完善人工智能領域法律法規。加快構建人工智能安全風險防治體系。健全數據要素基礎制度,出臺建設全國一體化數據市場的政策,積極推進數據流通利用基礎設施建設和運營,深入推進數據要素綜合試驗區建設。加快公共數據資源開放共享和開發利用,深入推進可信數據空間創新發展試點、數據產業集聚區建設試點。構建數字產業集群梯次布局體系,高質量推進數字經濟創新發展試驗區建設。實施數據賦能工程,建設數智化轉型促進網絡。推進城市全域數字化轉型。實施工業互聯網創新發展工程。強化平臺經濟常態化監管,推動平臺企業和平臺內經營者、勞動者共贏發展。

(三)加快高水平科技自立自強,搶占科技發展制高點。統籌教育強國、科技強國、人才強國建設,全面增強自主創新能力,為高質量發展提供強大科技支撐。
一是加強原始創新和關鍵核心技術攻關。充分發揮新型舉國體制優勢,全鏈條推動重點領域關鍵核心技術攻關,組織實施好重大科技項目。繼續提高基礎研究投入比重,加大長期穩定支持力度。統籌國家戰略科技力量建設,加強國家實驗室和重大科技任務、重大科技基礎設施統籌部署,強化科技基礎條件自主保障和戰略前沿領域布局。加強科學技術普及,提高全民科學素養。弘揚科學家精神,推動形成鼓勵探索、寬容失敗的創新環境。加快培育發展一批國際科技組織,參與全球科技治理。
二是推動科技創新和產業創新深度融合。建設北京(京津冀)、上海(長三角)、粵港澳大灣區國際科技創新中心。強化企業主導的產學研用協同攻關,支持科技領軍企業牽頭組建創新聯合體,提高企業承擔國家重大科技項目比例,深化大中小企業協同參與的融通創新。優化國家級科技創新平臺基地布局,推進國家新興產業創新中心、國家產業技術工程化中心優化重組和布局建設。系統推進概念驗證、中試平臺等建設,打造具有代表性的重大應用場景,推動重大科研成果示范應用。完善新興領域知識產權保護制度。培育一批高水平科技型企業孵化器和技術轉移機構,加強技術經理人隊伍建設。創新科技金融服務,壯大領軍創業投資機構和科技領軍企業。優化實施科技創新和技術改造再貸款政策。常態化實施上市融資、并購重組“綠色通道”機制。
三是一體推進教育科技人才發展。制定實施一體推進教育科技人才發展方案,持續健全人才培養與經濟社會發展需要適配機制。優化高等教育布局,分類推進高校改革,啟動新一輪“雙一流”建設,建設國家交叉學科中心,布局建設一批重大教學科研平臺,引導高校前瞻布局國家戰略急需的學科專業,高質量推進國家人工智能、生命科學、量子科技、能源學院建設。推進卓越工程師、大國工匠、高技能人才培養,建設一流產業技術工人隊伍。聚焦重點產業深化產教融合,建強一批高水平職教本科和應用型本科高校,支持一批高水平、示范性產教融合實訓基地建設,推進高等研究院建設。
(四)深化經濟體制改革,增強高質量發展動力活力。聚焦體制機制障礙和深層次矛盾,深化重點領域和關鍵環節改革攻堅,使改革更好對接發展所需,形成改革和政策的組合放大效應。
一是加快破除阻礙全國統一大市場建設卡點堵點。制定全國統一大市場建設條例、縱深推進全國統一大市場建設工作方案,持續清理和廢除妨礙全國統一市場和公平競爭的各種規定和做法。推動市場準入效能評估省、市、縣三級全覆蓋。出臺地方政府招商引資鼓勵和禁止事項清單,規范稅收優惠、財政補貼政策。深化綜合交通運輸體系改革,持續降低全社會物流成本,健全高效順暢的現代流通體系,加快市場基礎設施高標準聯通相關改革,實施多式聯運攻堅行動,深入推進“一單制”、“一箱制”發展。繼續推動大宗商品骨干流通走廊建設,加快建設大宗商品資源配置樞紐,提高國家物流樞紐、國家骨干冷鏈物流基地、國家郵政快遞樞紐的物流集散和區域輻射能力。縱深推進全國統一電力市場建設。加快推動制修訂社會信用建設法、價格法等。深化統計、財稅、考核制度改革,完善有利于全國統一大市場建設的激勵約束機制。
二是充分激發各類經營主體活力。進一步深化國資國企改革,支持國有企業和國有資本做強做優做大,扎實推進國有經濟布局優化和結構調整,增強國有企業核心功能、提升核心競爭力,增加民生領域公共服務高效供給,強化重要能源資源托底作用。優化民營經濟發展環境,推動完善民營經濟促進法配套法規政策。完善國企民企協同發展體制機制。持續完善與民營企業常態化溝通交流和問題解決機制,以點帶面協調解決民營企業反映較多的共性問題。強化引導服務,助力民營經濟提升國際競爭力。加強中小企業公共服務體系建設。分型分類精準幫扶個體工商戶發展。創新發展“晉江經驗”。促進年輕一代民營企業家健康成長。持續完善中國特色現代企業制度,加快建設更多世界一流企業。
三是持續優化營商環境。深入實施營商環境改進提升行動。推動修訂招標投標法,拓展招標投標領域人工智能技術應用范圍,深化招標投標領域突出問題整治。用好全國違約拖欠中小企業款項投訴平臺,下更大力氣解決拖欠企業賬款問題,加強源頭治理,堅決遏制新增拖欠,健全長效機制。印發實施“高效辦成一件事”2026年度重點事項清單,推動在更多領域更大范圍實現“高效辦成一件事”。優化惠企政策辦理流程。規范信用分級分類監管,開展企業信用狀況綜合評價,擴大守信激勵場景應用。健全統一規范、信息共享的公共資源交易平臺體系。出臺行政執法人員管理辦法,持續規范行政執法行為。推動修訂稅收征收管理法,維護納稅人合法權益。分階段分類別推動未經營或停止經營企業和個體工商戶清理退出,提高市場退出質量和效率。
四是加快推進重點領域改革。拓展要素市場化改革試點,推出一批綜合性強、牽引性高的試點任務。協同推進“準入環境優化+場景培育開放+要素創新配置”三位一體改革,推出標志性重大應用場景清單。深化零基預算改革,進一步擴大中央部門試點范圍。健全地方稅體系,調整優化消費稅征稅范圍、稅率并推進部分品目征收環節后移。推動制定金融法。持續深化資本市場投融資綜合改革,進一步健全中長期資金入市機制,啟動實施深化創業板改革。完善全國統一電力市場體系,更好發揮抽水蓄能跨省調節作用,提升跨省跨區電力互補互濟水平。完善電力市場規則,進一步規范電力市場交易和價格行為,深化上網電價市場化改革,做好第四監管周期輸配電價核定工作。拓展多用戶綠電直連新模式,支持國家布局的算力設施因地制宜發展綠電直連。深化國家“一表通”系統建設應用,推動基層減負、賦能基層治理。優化收費公路政策。穩步深化公用事業和公共服務價格改革。持續深入推進上海浦東、深圳、廈門綜合改革試點。
(五)進一步擴大高水平對外開放,推動多領域合作共贏。穩步推進制度型開放,提升資本項目開放水平,以開放增進合作、暢通國內國際雙循環。
一是推動共建“一帶一路”高質量發展。加快完善九大機制建設,強化合作規劃統籌管理。深化“硬聯通”、“軟聯通”、“心聯通”合作,統籌推進重大標志性工程和“小而美”民生項目建設。完善立體互聯互通網絡布局,提升中歐(亞)班列發展水平,提高重點口岸綜合作業能力,優化沿線樞紐節點布局,鼓勵發展國際集裝箱鐵水聯運,推進“絲路海運”港航貿一體化發展,織密空中絲綢之路航線網絡。拓展綠色發展、人工智能、數字經濟、低空經濟、衛生健康、旅游、農業等領域合作新空間。完善多元化、可持續、風險可控的投融資體系,擴大人民幣跨境使用。支持港澳發揮獨特優勢,助力內地企業“走出去”。著力保障我國海外人員、機構、項目安全,健全涉外法律服務體系,推進廉潔絲綢之路建設。
二是持續穩定外貿發展。深入推進貿易投資一體化、內外貿一體化發展。持續開拓多元化市場,推動跨境電商加海外倉模式擴容升級。持續深化高標準建設“絲路電商”合作先行區。拓展中間品貿易,鼓勵各地方加大力度推廣應用國際供應鏈平臺。積極發展數字貿易、綠色貿易。鼓勵支持服務出口。積極擴大進口,推進貿易平衡發展。支持建設海外流通設施。提升進博會、廣交會、服貿會、數貿會、消博會、投洽會、東博會等重要經貿合作平臺功能,支持企業參加更多境外展會。加大對外貿企業信貸支持,進一步擴大出口信用保險承保規模和覆蓋面。
三是拓展雙向投資空間。深化外商投資促進體制機制改革,全面落實外資企業國民待遇,推動利用外資固穩促優。推動實施一批標志性重大外資項目,促進外資境內再投資、擴大本地化生產。打造“投資中國”品牌,健全外商投資服務保障體系。吸引利用全球主權財富基金。推進完善全口徑外債監管協同,引導各類外債資金支持實體經濟發展。加強境外投資審查和監管,進一步完善海外綜合服務體系,引導產業鏈供應鏈合理有序跨境布局。
四是積極擴大自主開放。以服務業為重點擴大市場準入和開放領域,穩步推進增值電信、生物技術、外商獨資醫院領域開放試點,有序擴大數字領域開放,壓減跨境服務貿易負面清單。深化服務業擴大開放綜合試點示范。以全島封關運作為契機,不斷完善海南自由貿易港政策制度體系。全面深入實施自由貿易試驗區提升戰略,優化調整區域布局范圍,推動成熟自由貿易試驗區深化對接國際高標準經貿規則。實施沿邊重點開發開放試驗區提升行動,建設一批國際門戶樞紐城市和區域性開放節點城市,深化黑瞎子島聯合保護開發。加快推進區域和雙邊貿易投資協定進程,推動中國-東盟自由貿易區3.0版升級議定書早日生效實施、中國-秘魯自由貿易協定升級議定書盡快生效。積極推動加入《數字經濟伙伴關系協定》《全面與進步跨太平洋伙伴關系協定》進程。支持以世界貿易組織為核心的多邊貿易體制,積極參與和拓展多邊機制合作。深化與全球南方國家多領域合作。
(六)統籌推進新型城鎮化和鄉村全面振興,促進城鄉融合發展。突出深化融合、提高質量,促進城鄉要素平等交換、雙向流動,推動新型城鎮化建設取得新進展、農業農村現代化邁出新步伐。
一是深入推進新型城鎮化建設。接續實施以人為本的新型城鎮化戰略五年行動計劃。科學有序推進農業轉移人口市民化,出臺推行常住地提供基本公共服務的政策措施。加快城市群一體化和都市圈同城化,實施都市圈城際通勤效率提升工程,支持中西部有條件地區培育都市圈。分類推進以縣城為重要載體的城鎮化建設,支持縣市發揮比較優勢、實施差異化發展,因地制宜完善縣城基礎設施和公共服務,更好滿足居民生產生活需要,有序促進人口向縣城和中心鎮合理集聚。支持城鎮化潛力地區加強優勢特色產業引育,提高產業發展集群集聚水平。發展各具特色的縣域經濟。高質量推進城市更新,穩步推進城鎮老舊小區、老舊街區廠區、城中村等改造,盤活利用存量土地和閑置房屋設施。加強城市基礎設施生命線安全工程建設,推動城市治理智慧化精細化,建設現代化人民城市。
二是提升農業綜合生產能力和質量效益。加力實施新一輪千億斤糧食產能提升行動。深入實施糧油作物大面積單產提升行動,鞏固提升大豆產能,因地制宜優化糧食品種結構和區域布局,穩定糧食油料種植面積。加快選育推廣突破性品種,推進先進適用農機等裝備研發應用。做好棉花、食糖市場調控,強化“菜籃子”產品穩產保供能力,完善生豬產能綜合調控,提升飼草生產能力,加強肉牛奶牛產業紓困,推進水產養殖高質量發展,規范發展近海捕撈和遠洋漁業,構建多元化食物供給體系。加強重點化肥品種保供穩價調控,完善化肥儲備制度。推進林草產業發展向保護利用并重轉變。出臺新一輪棉花目標價格政策。加強農業面源污染綜合防治,繼續實施農藥化肥減量行動,因地制宜發展生態循環農業、節水農業、旱作農業。全面開展第二輪土地承包到期后再延長30年整省試點,規范有序盤活利用農村各類資源,創新鄉村振興投融資機制。支持發展新型農村集體經濟,發展新型農業經營主體。
三是推進宜居宜業和美鄉村建設。深入學習運用“千萬工程”經驗,因地制宜完善鄉村建設實施機制,分類有序、片區化推進鄉村振興,統籌基礎設施和產業發展,協同推進縣域國土空間治理,穩步開展全域土地綜合整治,持續整治提升農村人居環境,加快補齊農村現代生活條件短板。以縣為單位健全農村公共基礎設施管護體系,合理確定管護主體,保障管護經費。壯大縣域富民產業,培育鄉村特色產業,發展鄉村新產業新業態,健全利益聯結機制,促進農民參與產業發展、分享增值收益,促進農民穩定增收。深入實施文明鄉風建設工程,持續推進農村移風易俗,健全黨組織領導的自治、法治、德治相結合的鄉村治理體系。實施常態化精準幫扶,持續鞏固拓展脫貧攻堅成果,把常態化幫扶納入鄉村振興戰略統籌實施,守牢不發生規模性返貧致貧底線。保持幫扶政策總體穩定。聚焦防止返貧致貧對象、返鄉農民工等重點群體,加力支持以工代賑項目建設。
(七)深入推動區域協調發展,優化區域經濟布局。一以貫之推進區域戰略落實,更好釋放戰略疊加效應,持續增強區域發展協調性聯動性。
一是深化實施區域戰略。穩妥有序推進北京非首都功能疏解項目落地,加快建設現代化首都都市圈,推動形成更加緊密的京津冀協同發展格局,增強雄安新區內生發展動力和人氣活力。以上海“五個中心”建設為牽引,發揮蘇浙皖比較優勢,協同強化長三角地區全球資源配置能力,進一步推動長三角生態綠色一體化發展示范區功能升級,支持上海與蘇州推進重點領域同城化發展。持續深化粵港澳規則銜接、機制對接,有序推進職業資格互認、數據跨境流動等,發揮橫琴、前海、南沙、河套等合作平臺先行先試作用,推動市場要素跨境便捷流動,以琴澳一體化推動粵港澳大灣區市場一體化建設。促進特色優勢產業和產業協作園區發展,推動西部大開發加快形成新格局。支持東北地區強化戰略支撐能力,依托制造業基礎推動產業體系現代化,將產業、科教、農業、生態等資源優勢轉化為發展成效。強化中部地區糧食、煤炭等重要物資保障,發揮完整產業體系和配套能力優勢,加快建設內陸開放高地。扎實推動東部地區加快推進現代化,在科技創新、產業發展、改革開放等方面繼續走在前列。支持高質量建設兩岸融合發展示范區。加力推進長江大保護三年行動計劃落實,實施好長江十年禁漁,加大旗艦物種拯救行動實施和重要棲息地生態修復力度,推動沿江產業綠色低碳發展。系統推進黃河流域上游水源涵養、中游水土保持、下游濕地保護和生態治理,提高流域水生態系統穩定性,促進上中下游協調聯動發展。扎實推進海南自由貿易港建設,加快貿易、投資等重點領域改革開放。
支持經濟大省更好釋放優勢潛力,為全國經濟發展提供量的支撐和質的示范。出臺成渝地區雙城經濟圈建設“十五五”實施方案,加快提升發展能級。加強邊境地區重點城市、重點縣城、重點村鎮建設,支持口岸城市發展,布局建設和改造提升一批邊境新村,強化邊疆治理、穩邊固邊。進一步完善支持革命老區振興發展的政策舉措。多措并舉支持資源枯竭型城市、采煤沉陷區等資源型地區轉型發展。細化老工業城市產業鏈圖譜研究,支持加快產業轉型發展。加大對欠發達地區縣域振興發展的支持力度,創新幫扶協作機制。緊緊圍繞鑄牢中華民族共同體意識,支持民族地區高質量發展,促進各民族交往交流交融。
二是深入推進區域聯動發展。推進跨區域跨流域大通道建設,加快晉冀魯豫大宗商品骨干流通走廊建設,推動西部陸海新通道與長江黃金水道、中歐班列協同發展,深入實施東數西算、西電東送、西氣東輸、北氣南下、川氣東送等工程,推進沿海、沿江高鐵建設,加強京津冀、長三角、粵港澳大灣區、成渝世界級機場群跨區域合作,優化港口布局功能。加強長江中游等重點城市群協調聯動發展,促進區域創新鏈產業鏈高效協作,支持中西部地區更好承接產業轉移。高質量建設國家級新區、沿邊臨港產業園區、產業協作園區等跨區域產業協作平臺。發揮跨區域聯結型地區支撐帶動作用,分類推動省際毗鄰地區合作發展。探索統計分算、利益共享等合作模式,支持區域間通過委托管理、投資合作等多種形式建設合作園區,因地制宜拓展流域經濟等模式。
三是加強海洋開發利用保護。推進海洋強國建設,加強主要海灣整體規劃,促進北部、東部、南部3個海洋經濟圈協同發展,加強沿海地區與內陸地區海洋經濟合作。優化海洋經濟發展示范區布局,支持建設各具特色的現代海洋城市。做強做優做大海洋產業,提高海洋科技自主創新能力,鞏固提升船舶與海洋裝備產業優勢,提升船舶出口國際競爭力。壯大海洋生物醫藥、綠色船舶等新興產業,拓展深遠海養殖,支持重點港口綠色化改造、數智化轉型,推進海洋能源資源開發利用。強化深海極地考察支撐保障體系。統籌推動海島高質量發展和高水平保護,加強重點海域生態環境保護修復。
(八)為人民群眾多辦實事,更大力度保障和改善民生。堅持盡力而為、量力而行,加強普惠性、基礎性、兜底性民生建設,持續增進人民福祉。
一是多渠道促進居民就業。強化就業優先政策導向,推動財政、貨幣、投資、消費、產業、區域等政策與就業政策協調聯動。支持發展吸納就業能力強的產業和企業,實施穩崗擴容提質行動,持續推進重點領域崗位挖潛擴容。完善就業支持和公共服務體系,深入實施高校畢業生就業擴容提質行動,加大退役軍人安置和就業服務保障力度,強化勞務輸入地和輸出地協同,統籌支持農民工外出務工就業和返鄉創業、就地就近就業,推動靈活就業、新就業形態健康發展。健全常態化就業監測預警機制,加強人工智能發展對就業影響的評估和應對。繼續實施大規模職業技能提升培訓行動,新建一批公共實訓基地。加大創業支持力度,增強創業帶動就業效應。
二是構建優質均衡公共服務體系。穩步推進基本公共服務均等化。適應學齡人口變化,優化學前和義務教育資源配置,增加普通高中學位供給和優質高校本科招生。全面推進健康學校建設。深化實施醫療衛生強基工程,完善國家區域醫療中心管理體制和運行機制,促進優質醫療資源擴容下沉和區域均衡布局,加強縣區、基層醫療機構運行保障。支持心理健康和精神衛生、婦女兒童健康服務體系建設,實施康復護理擴容提升工程。健全公共衛生防控救治體系。加強慢性病、罕見病防治,全方位提升急診急救、血液保障和應急能力。推進中醫藥傳承創新,促進中西醫結合。推出促進銀發經濟高質量發展的增量政策,培育發展銀發經濟龍頭企業,推進老年人力資源開發,更好滿足老年人多元化需求。發展醫養結合服務,推行長期護理保險,健全失能失智老年人照護體系。實施早孕關愛行動、孕育和出生缺陷防治能力提升計劃。發揮育兒補貼作用,完善生育保險、生育休假等制度。推進普惠養老托育服務體系建設,提升社區養老托育等服務能力。加強公共設施適老化和無障礙改造。推進高質量戶外運動目的地建設,開展群眾身邊體育運動空間擴容。積極培育群眾賽事。深化家政產教融合,持續推進家政服務業提質擴容。完善困境兒童服務保障體系,支持社會福利設施建設。

三是健全多層次社會保障體系。進一步擴大社會保險覆蓋面,支持靈活就業人員、新就業形態人員參加職工保險,進一步完善社保關系轉移接續政策。城鄉居民基礎養老金月最低標準再提高20元,加快發展企業年金和個人養老金。城鄉居民醫保人均財政補助標準提高24元。優化藥品和耗材集采政策,深化醫保支付方式改革,完善結余留用政策。落實并完善基本養老保險全國統籌制度,推進基本醫療保險省級統籌,鞏固失業、工傷保險省級統籌成果。穩妥有序推進職業傷害保障試點擴圍。加大困難群體精準救助幫扶力度,健全分層分類、城鄉統籌的社會救助體系。促進和規范慈善事業發展。
四是更好滿足人民群眾精神文化需求。發展社會主義先進文化,弘揚革命文化,傳承和弘揚中華優秀傳統文化,著力構筑中華民族共有精神家園。發展哲學社會科學事業,推動新聞傳播、電影電視、文學藝術等領域精品創作,支持出版業繁榮發展。加強文化遺產系統性保護,完成第四次全國文物普查,加強歷史文化名城、街區、村鎮有效保護和活態傳承,提升文物、非物質文化遺產保護利用和考古研究水平,深入推進中華文明探源工程、“考古中國”、“中國營造”等重大項目,加強紅色文化遺產保護傳承。建好用好國家文化公園。發展積極健康的網絡文化。實施公共文化服務提質增效行動,創新實施文化惠民工程,做好公共圖書館、博物館、文化館、科技館等惠民開放,完善全民閱讀推廣服務體系,支持實體書店發展,廣泛開展群眾性文化活動。促進文化和科技融合。深化文化領域國資國企改革。推動文化產業和旅游業高質量發展,發展鄉村休閑旅游,豐富文旅體商等融合業態,加快將文化旅游業培育成支柱產業。
(九)深入推進節能降碳,加快經濟社會發展全面綠色轉型。以碳達峰碳中和為牽引,協同推進降碳、減污、擴綠、增長,統籌加強高質量發展和高水平保護。
一是積極穩妥推進碳達峰。全面實施碳排放雙控制度,制定實施碳達峰碳中和綜合評價考核辦法和更高水平更高質量做好節能降碳工作的意見,扎實開展“十五五”碳達峰行動,建立可再生能源消費最低比重目標制度。堅決遏制高耗能高排放項目盲目發展,嚴格實施固定資產投資項目節能審查和碳排放評價,對新上高耗能高排放工業項目實施碳排放等量或減量置換。深入推進重點行業節能降碳改造,依法依規淘汰落后產能。制定能源強國建設規劃綱要,加快新型能源體系建設,有序推進“沙戈荒”新能源、西南“水風光”清潔能源和采煤沉陷區新能源基地建設,加快推進跨省清潔能源輸電通道規劃建設,因地制宜發展分布式能源,積極發展抽水蓄能、新型儲能,加快智能電網建設。推動煤炭消費清潔替代,開展煤電和煤化工低碳化改造,推動現代煤化工與綠氫、生物質等新能源耦合發展,加快淘汰落后燃煤設施設備。推進零碳園區和零碳工廠建設,推進氫能綜合應用,啟動零碳公路運輸通道示范路段建設。制修訂一批能耗強制性標準和碳排放管理相關標準,強化行業、企業、項目、產品碳排放管理支撐。完善碳排放統計核算、碳足跡管理體系,建立綠色貿易進出口統計制度和監測體系。進一步擴大碳排放權交易市場覆蓋范圍,完善全國溫室氣體自愿減排交易市場制度體系。
二是持續深入推進污染防治攻堅和生態系統優化。深入打好藍天、碧水、凈土保衛戰,實施固體廢物綜合治理行動,強化新污染物治理。開展城鎮環境基礎設施提質增效行動。全面推進美麗河湖、幸福河湖建設。推進水土流失綜合治理。繼續支持沿江化工騰退地塊土壤污染治理和磷石膏污染綜合整治。統籌推進重要生態系統保護和修復重大工程,扎實推進“三北”工程三大標志性戰役,實施自然保護地整合優化。深入推進生態產品價值實現。完善多元化生態補償機制,推動生態環境領域法律法規制修訂。持續建設國家生態文明試驗區,建設美麗中國先行區。

三是加快形成綠色生產生活方式。開展全面節約戰略行動,持續推動“能水糧地礦材”一體化節約。推動修訂節約能源法,修訂重點用能和碳排放單位管理辦法,開展制冷能效提升和綠色照明行動,推行公共機構能源費用托管等市場化節能模式。深化節水型社會建設,擴大非常規水利用規模,大力發展節水產業。大力開展糧食節約和反食品浪費行動。發展循環經濟,提高垃圾分類和資源化利用水平,加快構建廢棄物循環利用體系,加強再生材料推廣使用。支持氧化鋁提鋰提鎵。支持“以竹代塑”產業發展。設立國家低碳轉型基金,培育氫能、綠色燃料等新增長點。健全綠色消費激勵機制,推廣綠色低碳生活方式。

(十)加強重點領域安全能力建設,進一步筑牢安全屏障。強化防風險和促發展政策協同,進一步增強發展韌性,牢牢守住不發生系統性風險的底線,維護經濟社會大局安全穩定。
一是夯實重點領域安全基礎。嚴守耕地紅線,嚴格占補平衡管理,分區分類推進高標準農田建設,統籌強化東北黑土地保護,有序開展鹽堿耕地改造提升和綜合利用,做好撂荒地復耕利用,加快實施大中型灌區現代化建設與改造。堅持并落實好稻谷、小麥最低收購價政策,統籌做好市場化收購和政策性收儲,保障農民售糧順暢,促進糧食價格保持在合理水平。深入實施糧食產銷區省際橫向利益補償機制,制定促進農業保險發展的措施。有序安排中央政府儲備吞吐,強化政府儲備管理,提高區域糧食應急協同保障能力。接續實施糧食流通提質增效項目。完善農產品貿易和國內生產協調機制,合理調控進口規模和節奏。增強能源產供儲銷體系韌性。做好迎峰度夏、迎峰度冬能源保供工作。健全煤炭儲備體系,完善煤炭跨區域運輸通道和集疏運體系,做好電煤運輸協調保障。完善跨省跨區電力運行調節機制,促進大范圍優化配置。加強大電網安全風險管控。加大國內油氣勘探開發和增儲上產力度,保障油氣進口供應穩定,完善油氣基礎設施接入和使用機制、天然氣管網運行調度和應急保供機制。加強戰略性礦產資源勘探開發和儲備,穩步提升海外礦產資源開發合作和回運水平。加快構建大國儲備體系,增強保障急需能力。加快突破更多“卡脖子”技術,提升重點領域全產業鏈自主可控水平。推進數據高效便利安全跨境流動,探索建設國際算力設施、數據跨境流動服務基礎設施。
二是穩妥有序化解重點領域風險。著力穩定房地產市場,因城施策控增量、去庫存、優供給,探索多渠道盤活存量商品房,鼓勵收購存量商品房重點用于保障性住房等。有序推動“好房子”建設,實施房屋品質提升工程和物業服務質量提升行動。優化保障性住房供給,加快危舊房改造。繼續發揮房地產項目“白名單”制度作用,支持房地產企業合理融資需求。深化住房公積金制度改革。深入推進房地產發展新模式的基礎制度和配套政策建設。積極有序化解地方政府債務風險,實施好一攬子化債政策,加快化解隱性債務風險,堅決遏制違規新增隱性債務。優化債務重組和置換辦法,多措并舉化解地方政府融資平臺經營性債務風險,分類有序推動改革轉型。健全全口徑地方政府債務監測監管體系。積極穩妥化解金融領域風險,充實地方中小金融機構風險處置資源和手段,有序推進高風險機構處置。防范打擊非法金融活動。強化資本市場穩定機制建設。
三是提升公共安全保障能力。做好糧油肉蛋奶果蔬等重要民生商品保供穩價工作,完善北方大城市冬春蔬菜儲備制度,增強大型農產品批發市場應急保障能力。加強氣象、水文、地質災害、森林草原火災監測預報預警,推進防洪安全體系和能力現代化,做好高層建筑重大火災風險隱患排查整治,提高防災減災救災和重大突發公共事件處置保障能力,持續抓好災后恢復重建。健全巨災保險保障體系。全面完成安全生產治本攻堅三年行動任務,發展壯大安全應急裝備產業,加強應急指揮、食品藥品安全等工作。
四是提高國防動員能力和國防建設水平。鞏固提高一體化國家戰略體系和能力。完善軍地資源要素共享機制,推動區域經濟發展布局和軍事建設布局有機融合。強化重要領域、重點地區關鍵設施一體化綜合防護能力。加快推進國防動員固強補弱和后備力量建設。優化國防科技工業體系和布局,加強國防工業能力建設。健全前沿科技成果“民參軍”綠色通道,完善軍工管理體制機制。深化人民防空管理體制改革,完善人民防空領域政策法規、標準規范體系。
堅定不移貫徹“一國兩制”、“港人治港”、“澳人治澳”、高度自治方針,落實“愛國者治港”、“愛國者治澳”原則,提升港澳依法治理效能,促進港澳經濟社會發展。支持港澳更好融入和服務國家發展大局,加強港澳與內地經貿、科技、人文等合作,完善便利港澳居民在內地發展和生活政策措施。發揮港澳背靠祖國、聯通世界獨特優勢和重要作用,鞏固提升香港國際金融、航運、貿易中心地位,支持香港建設國際創新科技中心,不斷彰顯澳門“一中心、一平臺、一基地”作用,推動澳門經濟適度多元發展。堅持一個中國原則和“九二共識”,堅決打擊“臺獨”分裂勢力,反對外部勢力干涉,推動兩岸關系和平發展、推進祖國統一大業,牢牢把握兩岸關系主導權主動權,深化兩岸經濟、文化等交流合作和融合發展,增進兩岸同胞福祉,共同開創民族復興偉業。
做好2026年經濟工作任務繁重、意義重大。我們要更加緊密地團結在以習近平同志為核心的黨中央周圍,堅持以習近平新時代中國特色社會主義思想為指導,深入貫徹黨的二十大和二十屆歷次全會精神,認真落實四中全會部署,深刻領悟“兩個確立”的決定性意義,增強“四個意識”、堅定“四個自信”、做到“兩個維護”,堅決貫徹落實黨中央和國務院決策部署,自覺接受全國人大監督,認真聽取全國人大代表、全國政協委員的意見和建議,深入實施國家發展規劃法,編制實施好“十五五”規劃《綱要》及專項規劃、區域戰略實施方案等,充分調動一切積極因素,齊心協力、奮發進取,以釘釘子精神做實做好各項工作,奮力實現全年經濟社會發展目標任務,確保“十五五”開好局、起好步,為以中國式現代化全面推進強國建設、民族復興偉業作出新的更大貢獻!
【責任編輯:劉維佳】中國互聯網新聞中心
互聯網新聞信息服務許可證10120170004號
京ICP證040089號-15